中国政府网
|
黑龙江省人民政府
|
佳木斯人民政府网
|
登录
|
注册
退出
无障碍
|
关怀版
网站支持IPv6
首页
新闻资讯
领导之窗
政府信息公开
政务服务
政民互动
美丽前进
搜一搜
首页
新闻资讯
领导之窗
政府信息公开
政务服务
政民互动
美丽前进
当前位置:
首页
>
专题专栏
>
行政执法信息公示平台
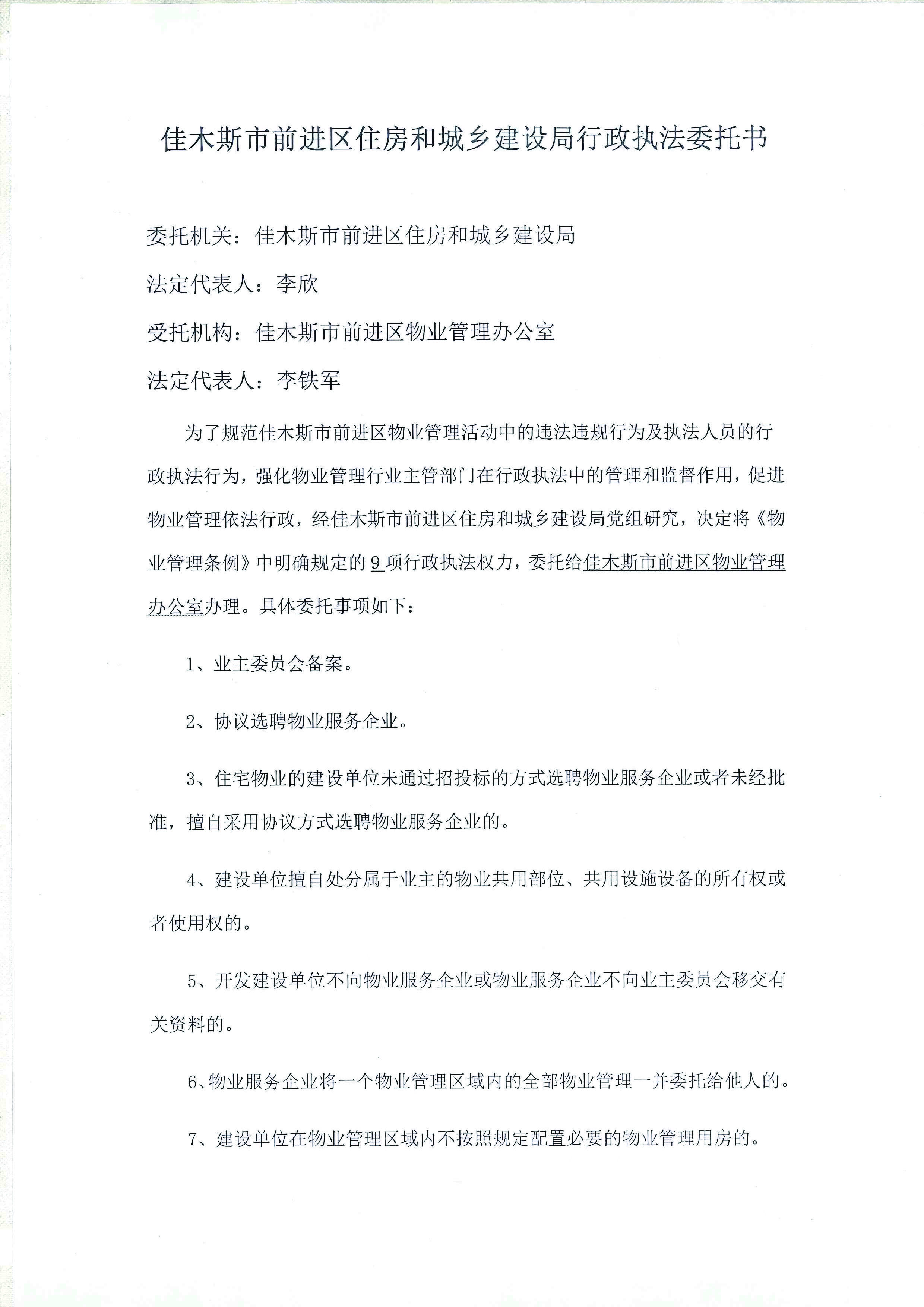
佳木斯市前进区住房和城乡建设局行政执法委托书
佳木斯市前进区住房和城乡建设局行政执法委托书
日期:
2019-12-07 14:02
来源:
区物业办
字号:
大
中
小
分享到:
相关附件:
监审:
审核:
编辑:
扫一扫在手机打开当前页
相关信息
hi!我是智小佳